Описание
Характеристики
Отзывы
Описание
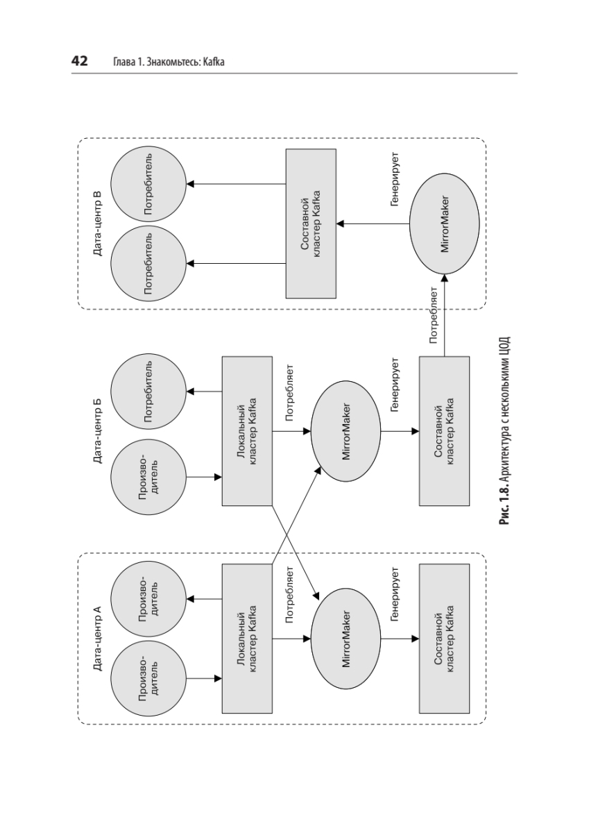
При работе любого корпоративного приложения образуются данные: файлы журналов, показатели, информация об активности пользователей, исходящие сообщения и другие. Правильное управление этими данными не менее важно, чем сами данные. Если вы архитектор, разработчик или инженер-технолог, но вы пока не знакомы с Apache Kafka, то из этой обновленной книги вы узнаете, как работать с потоковой платформой Kafka, позволяющей обрабатывать потоки данных в реальном времени. Дополнительные главы посвящены API AdminClient от Kafka, транзакциям, новым функциям безопасности и изменениям в инструментарии.
Инженеры из Confluent и LinkedIn, ответственные за разработку Kafka, объясняют, как с помощью этой платформы развертывать производственные кластеры Kafka, писать надежные управляемые событиями микросервисы и создавать масштабируемые приложения для потоковой обработки данных. На подробных примерах вы изучите принципы проектирования Kafka, гарантии надежности, ключевые API и детали архитектуры.
Характеристики
Автор
Гвен Шапира , Тодд Палино, Раджини Сиварам, Крит Петти
Стандарт упаковки
4
ISBN
978-5-4461-2288-2
Серия
Бестселлеры O'Reilly
Издательство
ПИТЕР
Год
2 025
Формат
70х100/16
Обложка/переплёт
Обл Ц
Объём, количество страниц
512
Вес ,г.
790
Ограничение по возрасту
16+
Страна производства
Россия
Переводчик
Черников Сергей Викторович
Высота, мм
233
Ширина, мм
165
Толщина, мм
26
Все характеристики
Отзывы
Отзывов еще никто не оставлял
